5 reasons to choose Conductor for building your Fraud Transaction Dispute Application

Riza Farheen
Riza Farheen
Developer Advocate
January 06, 2023
Reading Time: 3 mins

The digital payment sector witnessed a drastic surge after the pandemic hit the world in 2019. It also led to an increasing rate of fraudulent transactions, which caused the banking institutions or financial sectors to invest more time and workforce to look into settling these disputes.

Since manual human interventions in settling disputes can cause delays, you might be looking into solutions where the right tooling can quickly resolve this. One way to do this is to leverage a microservice orchestration platform like Conductor, which can help in building applications that aid in quickly resolving your customer issues.

Let’s look closely at how Conductor helps minimize your workload.

Building Fraud Transaction Dispute Application

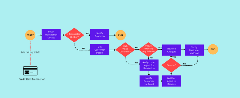
Applications are built by creating workflows in Conductor, that orchestrate the flow of your business logic. In this case, a fintech application would require a workflow to settle the transactions. A sample business flow may look like this:

Business logic of a fintech application

And you can achieve this via a Conductor workflow, as shown below.

To quickly transform your business logic into your application, you need a workflow like this, built upon combining several tasks and operators.

Conductor Workflow executing your business logic

You may build this application on any platform, but let’s look at the 5 major reasons why you should choose Conductor.

Why Conductor?

1. Native Support for Retries

Conductor has in-built support for handling retries which makes your application resilient. The tasks/workflows in Conductor can be configured to handle failures, timeouts, and rate limits. So even if your application fails at any point, the app retries the failed operations, thus helping in seamlessly continuing your business operations.

2. Conductor is Scalable

Applications you build will have future additions based on the changes in the transaction disputes you may encounter. Conductor helps scale your application by adding more tasks as and when required. It simplifies the feature development process for the developers, thus making the new features available to the application soon.

3. Debugging your Code is Easier

A developer’s most challenging phase is debugging the code rather than building an application. A lot of time and effort is to be spent on debugging the hundreds and thousands of code lines. Using Conductor, the debugging is a lot easier where you need to debug the particular block alone; thus, it reduces the overall debugging time and increases your firm's productivity.

4. Visualize your App as Workflow

You can visualize your workflows as several building blocks, which makes them less cluttered when compared to code snippets. The concepts like sub-workflow can be utilized where another workflow is called into your existing workflow, which makes your workflow less cluttered and easier for debugging.

5. Language Agnostic

And finally, it’s your app, and the language to be built is your choice. Conductor being language agnostic, you can develop your application in your preferred language.

Summing Up

All the features mentioned above address your primary concern about building an application to handle fraudulent transaction disputes, but there is much more to it.

If your current approach to application development needs to be refreshed, it’s high time to implement a workflow orchestration platform like Conductor. Let’s kick start your journey towards Conductor now.

Meanwhile, try out Playground, a free tool from Orkes, to test out Conductor in real-time. You can also reach us at our Slack channel for any queries.

Related Posts

Ready to build reliable applications 10x faster?