Modern Loan Banking (Lending) Using Conductor

Altaf Ansari
Software Engineer
March 03, 2022
Reading Time: 4 mins

Introduction

As the Introduction documentation shows, Netflix Conductor can be used for a variety of uses cases, solving complex workflow problems that plague many companies worldwide.

Let's now try to understand how we can use Conductor to solve a Lending problem that exists in the Banking and Fintech sector.

Use Case / Problem

In the new modern era of Fintech, bank customers are moving from traditional banking to digital banking. With that, there is an expectation that the processes that are run will be faster and more streamlined. Hence, in order to keep up with the customer demands various banks are trying to automate their banking processes. One common (and complicated) process that many banks are automating to its customers is the loan banking (lending) process.

Lending workflows can be very common and potential problem that can be solved by Conductor.

banking meme

Yes we are serious !!!!

JP Morgan Chase and American Express are already using Conductor for their Banking needs !!!!

Solution Using Conductor

Every Bank has their own set of rules in the area of Lending. As this lending process is from Bank to the Customer, it depends on various factors that are evaluated and computed on details provided by the customer. On the basis of these details, banks measure the risk and offer loans to its customers on different parameters (for example - interest rate, tenure, EMIs, etc). This varies from Bank to Bank.

The complexities that banks go through behind the scenes to do the complex calculations, and on the top of that they have to maintain high level of security from potential threat, this all can be taken care by conductor.

Let's consider a simple workflow to understand how we can use features of Conductor

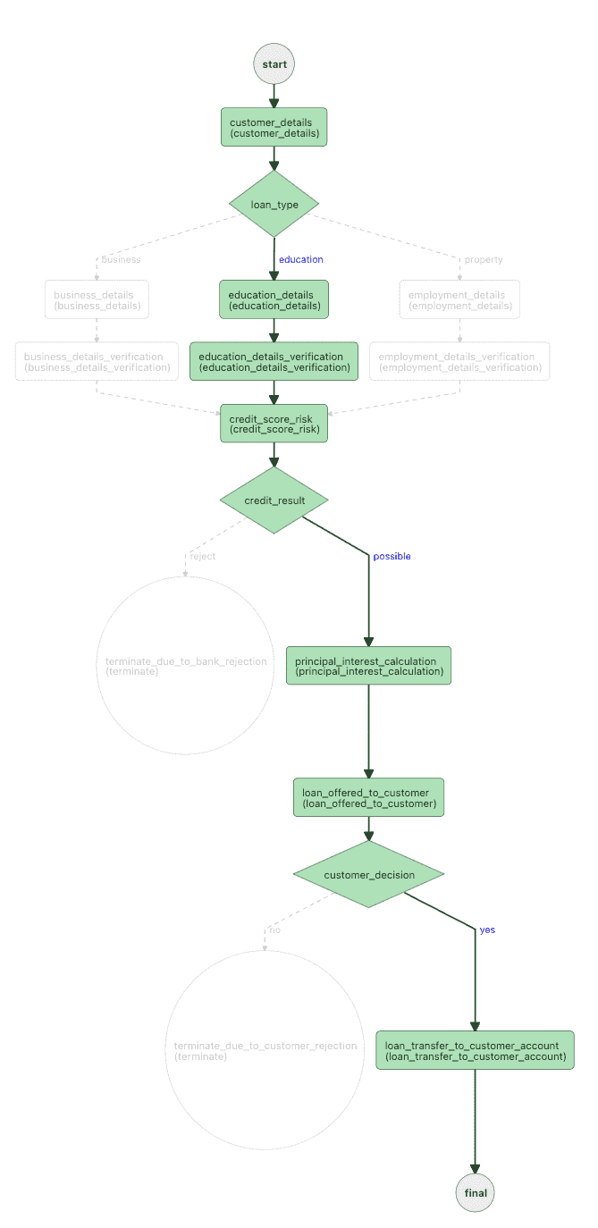
In this Use Case:

This is an example of lending workflow in banks, there can be few complex tasks involved in this workflow. For now, we have created a workflow with only the most obvious and necessary tasks.

banking meme

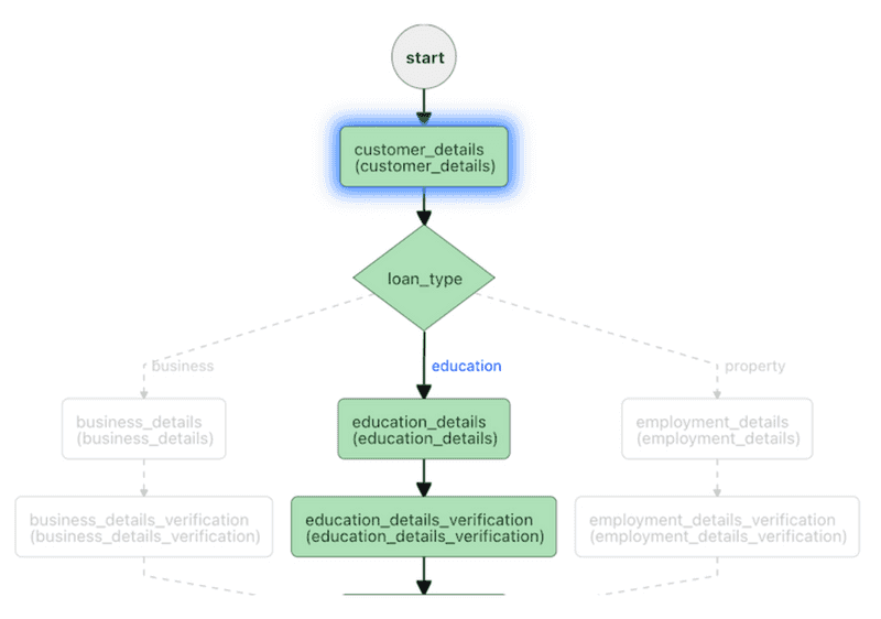
The first task is customer_details, basic details (name, address, loan type,...) of the customer is fetched.

On the basis of loan type applied by the customer, loan_type a switch-task makes decision of proceeding workflow.

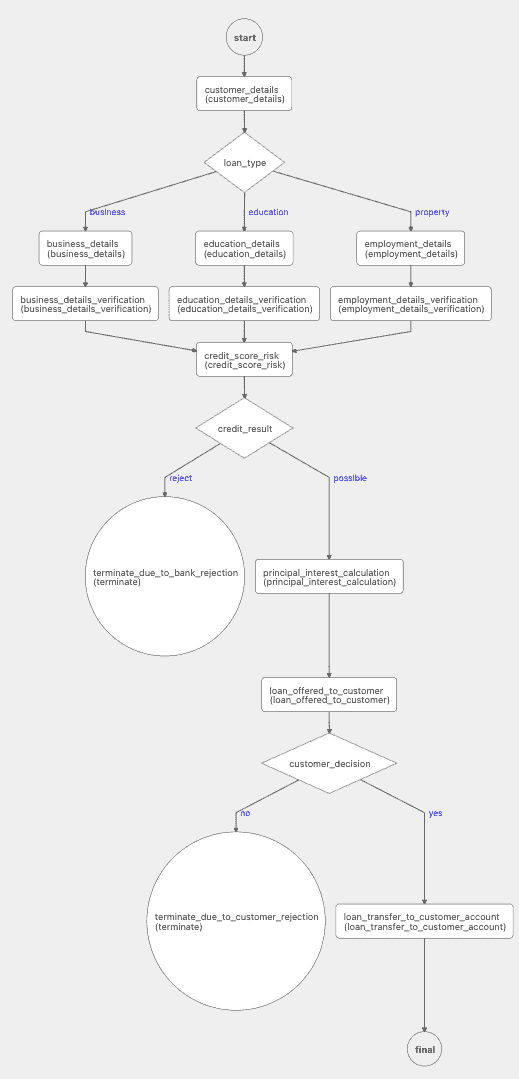
If customer applies for education loan, the workflow looks like.

education loan type

The workflow proceeds with the tasks education_details and education_details_verification. (Workflow would have went the other two ways if loanType : business or loanType : property were provided to the loan_type switch task).

Education details of the customer are fetched in the task education_details and the details are verified in education_details_verification task.

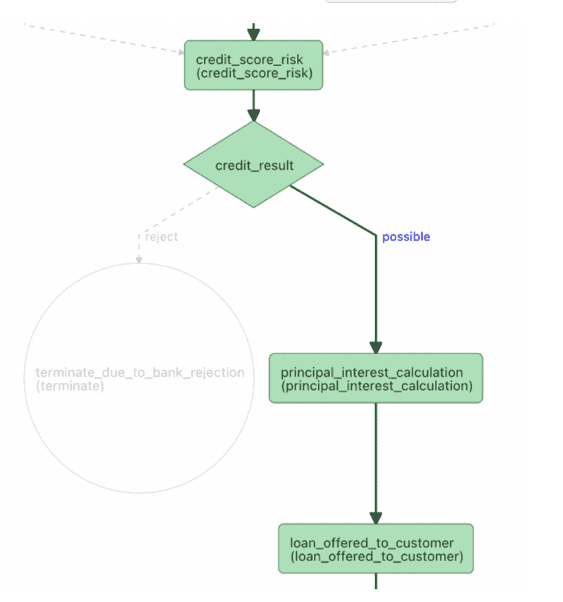
Next up is calculating risk and this happens in the task credit_score_risk .

credit score risk

There are various credit bureaus which release credit score for the customers on the basis of their credit history. If the credit score of the customer is below average score, banks don't give loans to the customers.

The task credit_score_risk fetches data from one of the credit bureau and generates the result on the basis of credit score and other parameters. Result can be - decision : possible if it possible to give loan and decision : reject if it not possible to give loan. On the basis of result generated by credit_score_risk the switch_task credit_result proceeds the workflow.

In the above diagram, the result generated is decision : possible hence, the workflow goes to the task principal_interest_calculation (if the result was decision : reject the flow would have went to the task terminate_due_to_bank_rejection which is a terminate task).

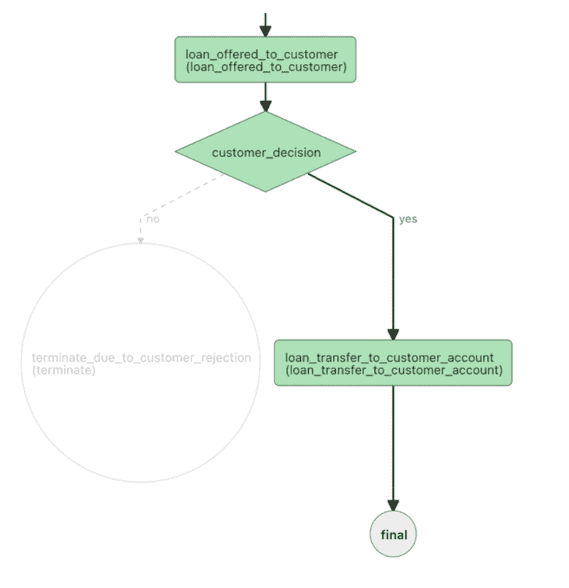
In the task principal_interest_calculation the amount, duration, interest and other banking computations are done and in the next step loan_offered_to_the_customer details of the loan are sent to the customer and then the customer has to either accept it or reject it.

loan transfer

Whatever the Customer decision, on the basis of it the customer_decision a (switch-task) takes decision of proceeding the workflow. If Customer rejects, the workflow proceeds to the terminate_due_to_customer_rejection) a (terminate-task) and the workflow ends. If Customer accepts the loan offered by bank the workflow goes in the direction as shown in the above figure. And in the task loan_transfer_to_customer_account money is transferred to the customer's account and workflow ends.

Workflow after successful execution

lending flow successfull

bank meme

Thank You For Reading !!

You can see the workflow in our Playground. Note that there are no workers actually powering the workflow, so it is only there to share the definition and the diagram.

Feel free to make your own copy of the workflow,a nd build your own loan processing workflow in the playground. If you run into issues, (or want to share your results), drop a message in our Discord server.

Related Posts

Ready to build reliable applications 10x faster?